暂未设置文章
《剑网一》内宗崛起,江湖焕新!2026开年资料片今日重磅上线!
新闻 2026-03-25
经典武侠,热血重燃!《剑网一》2026开年重磅资料片【内宗崛起】3月25日正式登临江湖,内功系全面觉醒、门派技能深度调优、界面操作全面升级、副本玩法重磅优化、限时福利狂撒不停。与此同时,开年新服【马啸苍穹】今日14时同步热开,一场颠覆武林格局的武侠盛宴,诚邀各路大侠共赴新程!
【内功觉醒破苍穹,门派焕新定乾坤】
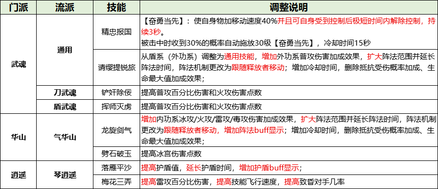
本次资料片以内功系崛起为核心,全面革新门派战力体系,重塑江湖平衡格局!
新增非玩家伤害增加属性,大侠对怪物伤害大幅提升,刷怪效率、副本推进速度全面飙升,PVE体验直线升级。

内功门派全面强化:武魂堂伤害与机动性双提升,阵法实战性优化,辅助能力再上台阶;气华山输出、辅助能力同步拉满,团战输出更强势;琴逍遥输出威力暴涨,护盾厚度升级,生存与输出兼备,内功流派从此纵横江湖、傲视群雄。

【界面焕新更便捷,操作流畅无负担】
为提升大侠游戏体验,加快上手速度,本次更新对核心操作流程进行界面化改造,便捷度拉满!
熔炼界面全面整合,纹钢熔炼、提炼等核心操作一站式完成,无需切换多界面,省时又省力。放入装备即可实时查看当前纹钢熔炼状态,操作直观清晰,新手老手都能轻松上手,告别繁琐操作,专注热血江湖。

【副本优化升级,激战更酣畅淋漓】
针对大侠高频挑战的副本与玩法,本次资料片带来多项贴心优化,告别糟心体验,激战更尽兴!
五行阵、玉皇顶副本优化:角色死亡复活后,经NPC传送回战场可获得3秒无敌护盾BUFF,彻底规避复活即被BOSS技能秒杀的二次死亡困境,副本通关更顺畅。
玄金BOSS玩法升级:周六19:30、21:30两场玄金BOSS开启期间,进入地图自动切换为帮会PK模式,仅本帮为友方,无法切换模式,帮会团战更纯粹,争夺BOSS更热血,活动结束后自动恢复原模式。
风陵渡船调整:保留每周二、四、六21时黄金新渡海船,其余时段为常规风陵渡船,玩法节奏更合理,奖励获取更高效。
【烽火福利狂撒,全民嗨享不停】
3月25日更新后至4月26日24:00,2010收费免费全服开启【烽火连城】限时福利活动,豪礼拿到手软!决战烽火赢免费秘籍!参与帮会宝箱,抽限定外装!签到礼卡送凡品秘籍影石!每日宝箱 好礼相随!

内功觉醒震江湖,副本优化畅激战,福利狂撒惠全民!《剑网一》【内宗崛起】资料片现已全面上线,2010区新服【马啸苍穹】今日14:00同步热开,大侠请即刻登录游戏,体验内功流派全新魅力,畅享优化后的便捷操作,拿下限时烽火豪礼,在经典江湖中书写属于你的全新传奇!







